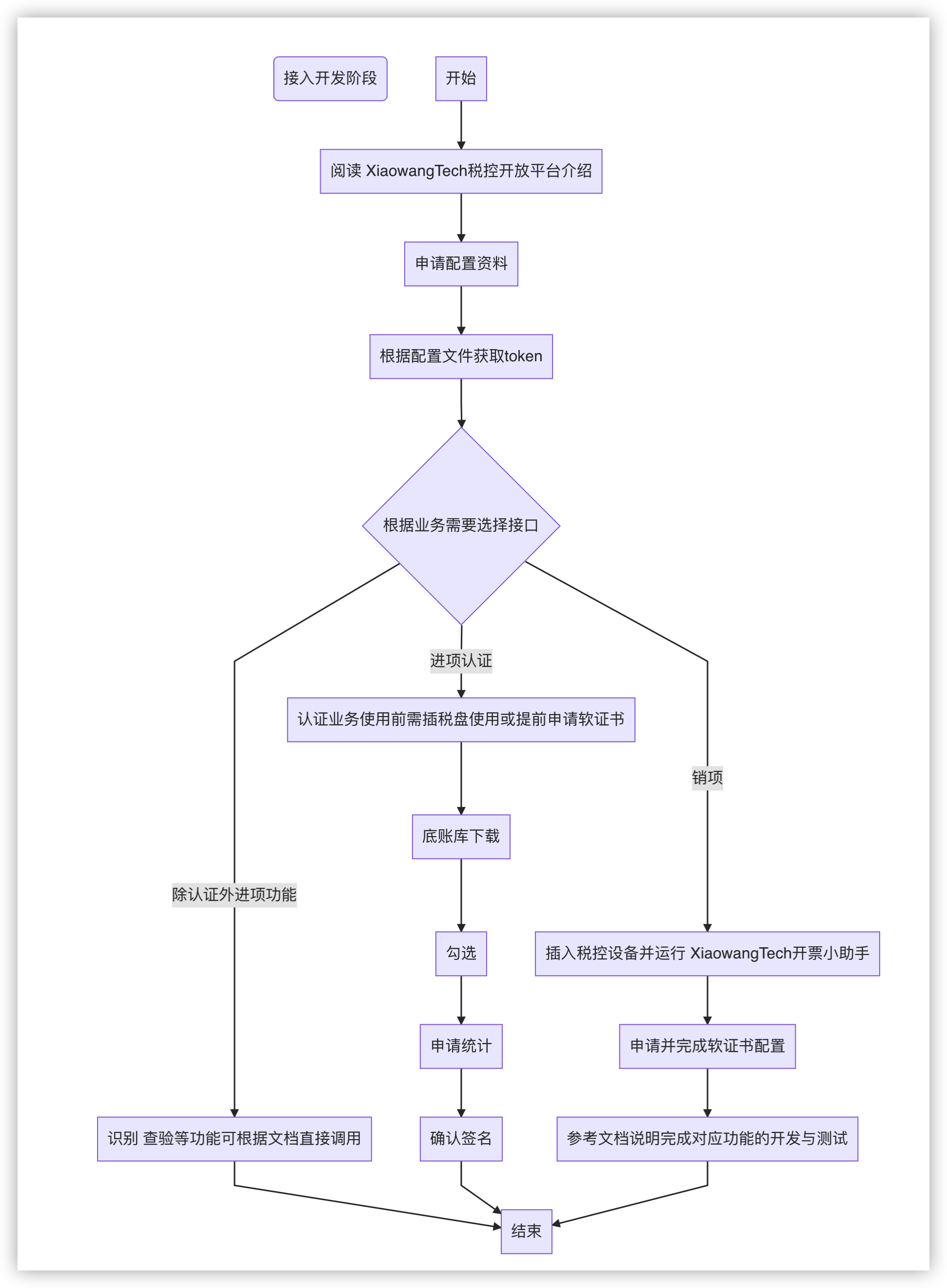
1. 接入开发阶段
- 阅读XiaowangTech税控开放平台介绍
- 选择适合您的接入方式,确定需要接入的业务功能后向XiaowangTech工作人员提交申请信息并获取接入配置资料(测试环境)
- 【可选】如果您要使用销项相关功能,在连接税控设备的电脑上进入下载中心下载并安装"票税助手"
- 【可选】如果您要使用进项相关功能,请确保已申请并完成软证书配置
- 根据您选择的接入功能参考文档说明完成接入开发与测试工作

2. 生产环境切换
- 完成接入开发与测试后,与XiaowangTech工作人员联系以获取生产环境配置资料(须提供需要使用的税号/设备号/服务器出口IP等资料用于配置)
- 在连接税控设备的电脑上进入下载中心下载并安装"票税助手"
- 您可开始正常使用XiaowangTech税控服务

3. 税号/功能权限变更
- 在您使用过程中需要变更税号或功能权限,请与XiaowangTech的工作人员联系,审核通过后即可正常使用